TAKAFUL – ISLAMSKO OSIGURANJE
Ljudi su kroz historiju u teškim situacijama putem raznih oblika udruživanja
sredstava pomagali jedni drugima. Jedan od oblika udruživanja sredstava
poznat je i kao osiguranje. Općenito govoreći, osiguranje je kroz razne
vidove prisutno u životu svakog pojedinca i društva. Kada govorimo o ulozi
i funkciji osiguranja kao institucije koja nadoknađuje štete usljed ostvarenih
različitih rizika, tada prevenstveno mislimo na jedan, uvjetno govoreći,
sveobuhvatni opseg zaštite koja se najviše ogleda u ekonomskom segmentu
društva i pojedinca.
Danas je mnogo situacija u kojoj smo obavezni imati policu osiguranja.
Tako, naprimjer, posjedovanje vlastitog vozila povlači za sobom obaveznu
policu od autoodgovornosti ili kasko ukoliko je riječ o novom vozilu,
policu putničko zdravstvenog osiguranja za odlazak u inozemstvo ili
na hadž i umru, a želja za boljom i sigurnijom materijalnom budućnošću
zahtijevat će policu životnog osiguranja,
jer su fondovi penzionog osiguranja nedostatni. Zbog toga, pored ostalog,
možemo slobodno reći da je osiguranje institucija koja, pored banaka,
snažno podržava ekonomski razvoj i blagostanje društva, a s druge strane
predstavlja i vrlo efikasan oblik finansijske zaštite. Tako ćemo u ovom
seminarskom radu predstaviti kratak historijski pregled tekafula (islamskog
modela osiguranja) te racionalan stav u vezi s pitanjem osiguranja uopće.
U glavnom dijelu ćemo se osvrnuti na koncept osiguranja u Islamu, principe,
kao i spektar proizvoda koji se nude u Islamskom osiguranju. Završni
dio je fokusiran na mogućnost primjene Takafula u BiH, gdje smo predstavili
određene pokazatelje koji mogu biti značajni za uvođenje Islamskog osiguranja
u BiH, kao i za njegov opstanak, i uspješan razvoj.
Historijski pregled razvoja islamskog osiguranja
lako je teško precizno odrediti početak prakse osiguranja u islamu,
možemo ipak zaključiti na osnovu današnjeg islamskog modela osiguranja
da se osiguravajuća praksa u svojoj originalnoj prirodi praktikovala
i prije pojave islama, a zatim se postepeno razvijala do same polovine
19. vijeka kada je islamski pravnik Ibn Abidin obrazložio koncept, značenje
i objelodanio pravni stav u vezi sa takvom praksom. Prof. Billah, u
svojoj knjizi "Islamsko pravo u trgovini i finansijama"
(Islamic law of trade and finance) navodi šest razvojnih etapa islamskog
osiguranja:
Doktrina „Akilah“
U drevnim Arapskin plemenima bila je ustaljena praksa da, ako neki član
plemena bude ubijen od strane člana drugog plemena, nasljednicima žrtve
bude isplaćena cijena krvi kao konpenzacija od strane bližih rođaka
ubice. Ti bliži rođaci ubice, zvani „Aquilah“, su morali platiti cijenu
krvi u ime ubice.
U nekim značajnim enciklopedijama navode se činjenice da priroda osiguranja
upravo potječe iz praktikovanja doktrine "Akile". Prema Dr
Muhammad Muhsin Khan, riječ "akila" znači "Asaba",
što u osnovi označava očeve rođake. Centralna ideja doktrine Akile među
starim arapskim plemenima bila je ta da svako pleme bude spremno učestvovati
u novčanoj donaciji porodici u slučaju ubistva člana drugog plemena.
Ta spremnost arapskih plemena na uzajamno pomaganje značila je finansijsku
sigurnost života unesrećenih usljed iznenadne smrti ili nekog drugog
velikog štetnog događaja. Nadalje neki u toj spremnosti vide sličnost
sa premijama u današnjoj osiguravajućoj praksi.
Sistem osiguranja za vrijeme Poslanika a.s.
Praktikovanje jednog oblika osiguranja u vremenu Poslanika, a.s., možemo
vidjeti u tekstu hadisa i primjenjivosti Medinskog ustava. Kao prvo,
Poslanik, a.s., prihvatio je dotadašnju praksu doktrine akile. Ebu Hurejre,
r.a., prenosi nam slučaj da su se jednom dvije žene iz plemena Huzeil
posvađale. Jedna drugu je pogodila kamenom, ubivši i nju i njenu bebu
u stomaku. Nasljednici žrtve iznesoše slučaj pred Poslanika, a.s., koji
presudi da nadoknada za ubijenu bebu u stomaku bude rob, čovjek ili
žena, a nadoknada za ubijenu ženu bude novac koji će se sakupiti od
strane očevih rođaka ubice (tj. putem doktrine "akile").
Drugu činjenicu postojanja sistema osiguranja za vrijeme Poslanika,
a.s., predstavlja Medinski ustav i njegova primjenjivost u prvoj zajednici
muslimana. Medinski ustav, između ostalog, navodi da će, doseljenici
Kurejšije biti odgovorni za svoje riječi i uzajamno će plaćati cijenu
krvi, zatim osigurati oslobađanje svojih zarobljenika putem otkupnine.
Takvo uzajamno djelovanje među vjernicima treba biti shodno principima
prepoznatljivog dobročinstva, pravde i odgovornosti. Slične odredbe
bile su i za sljedeća plemena: Benu Auf, Benu Harith, Benu Jasham, Benu
Nejjar, Benu Amr, Ibn Auf, Benu Nabit i Benu Aus. U drugom navodu Medinskog
ustava se kaže: "Vjernici neće ostaviti ni jednog svog člana
pod teretom teških obaveza a da za njega ne plate, iz osjećaja dobročinstva,
bilo otkup ili cijenu krvi."
Shodno navedenom tekstu Medinskog ustava, mogu se prepo¬znati tri načina
uzajamnog potpomaganja među muslimanima:
a. praksa plaćanja nadoknade ("diyah") ili praksa plaćanja
cijene krvi putem doktrine Akile, tj. bližih rođaka ubice nasljednicima
žrtve radi pravnog rasterećenja ubice;
b. praksa plaćanja otkupnine ("fidyah") s ciljem oslobađanja
zarobljenika. ;
c. drugi načini socijalnog osiguranja, kao što se navodi u Članu 4-20a
Medinskog ustava: da će zajednica biti odgovorna uspostaviti uzajamni
fond sa uzajamnim razumijevanjem u cilju pružanja neophodne pomoći potrebnima,
bolesnima i siromašnima.
Sistem kasame
Treći oblik praktikovanja isplate nadoknade bližnjim rođacima ubijenog,
u slučaju da se ubica ne može pronaći, kao i u slučaju nedovoljnosti
uvjerljivih dokaza. U praksi se desio slučaj da je jedan musliman ubijen,
i kada se nije moglo doći do jasnih dokaza o počiniocu ubistva, Poslanik,
a.s., zatražio je da se izvrši istraživanje kako bi se otkrio ubica.
Kad su ashabi rekli da nemaju dokaza, Poslanik ih upita: "Šta
ako se i Jevreji zakunu da ga nisu ubili?" oni odgovoriše:
"Mi ne možemo prihvatiti njihovu zakletvu." Tad Poslanik,
a.s., plati cijenu krvi u vrijednosti 100 kamila iz uzajamnog fonda.
Praksa ashaba Poslanika Muhameda a.s.
Procvat i daljnji razvoj osiguravajuće prakse može se prepoznati u drugoj
polovini perioda vladavine halife Omera, r.a. Tokom njegove vladavine,
Vlada islamske države je ohrabrivala zajednicu muslimana da praktikuju
doktrinu Akile. Halifa Omer, r.a., naredio je da se sačine spiskovi
bogatih muslimana u raznim mjestima tadašnje islamske države koji će
biti obavezni na uzajamnu pomoć i kooperaciju kako bi na taj način novčano
platili cijenu krvi za nekog iz svog plemena koji bi počinio ubistvo
ili nanio štetu drugom plemenu.
Sistem osiguranja u periodu od 14. - 17. stoljeća
U periodu između 14. i 17. stoljeća veoma aktivan oblik osi¬guranja
bio je u lukama Malabar i Kini, poznat kao Sufijska korporacija Kazerunija
(Sufi order of the Kazeeruniyya). Ova korporacija predstavijala je oblik
kompanije pomorskog putničkog osiguranja. Ovaj oblik osiguranja bila
je povezana sa mezarom Ebu Ishaka Ibrahima ibn Šarijaha, čiji se blagoslov
(Barakah) smatrao kao zaštita od opasnosti u toku pomorskog putovanja.
U praksi je to izgledalo na sljedeći način: nakon što se trgovac ukrca
na brod prema Kini ili Malabaru, on potpisuje zapisnik specificirajući
dogovoreni iznos koji će platiti Korporaciji u slučaju sigurnog dospijeća
na određenu destinaciju. Prije isplovljavanja broda, agent s nalogom
dolazi na brod i prikuplja iznose od svih putnika. U slučaju neplaćanja
dogovorenog iznosa, Korporacija neće snositi nikakve finansijske gubitke
za vrijeme putovanja trgovca, osim u slučaju da je Korporacija jedan
od suvlasnika broda. Korporacija Kazerunija postojala je skoro do početka
17. stoljeća kad se ugasila, vjeruje se, kako usljed opadanja duhovnosti
blagoslova Ebu Ishaka tako i usljed pojave osiguravajućih kompanija
iz Evrope, koje su nudile atraktivnije alternative zaštite od rizika.
Razvoj osiguranja u 19. i 20. stoljeću
Kao što smo ranije naveli, prvi od islamskih učenjaka koji se bavio
idejom osiguranja i njegovim osnovama bio je hanefijski pravnik Ibn
Abidin. On je proučavao osiguranje kao pravnu instituciju, a ne kao
uobičajenu praksu. Mišljenje ovog znanstvenog islamskog učenjaka otvorilo
je oči mnogim muslimanima koji nisu prihvatili zakonitost osiguravajuće
prakse niti su tražili mogućnosti istovjetne prakse u okvirima šerijatskih
normi. Tako su njegove ideje podstakle druge muslimane da se aktivno
uključe u biznis osiguranja.
Početkom 20. stoljeća, poznati islamski pravnik Muhammed Abduhu izdao
je dva pravna mišljenja u periodu od 1900. do 1901. godine s kojima
je legalizirao praksu osiguranja. U svom pravnom iskazu, koristio je
nekoliko izvora da pokaže zašto je osiguranje života dozvoljeno. On
vidi povezanost između osiguranika i osiguravajuće kuće kao Mudareba
ugovor (ugovor između najmanje dvije stranke u kojem jedna stranka,
nazvana vestitor osigurava kapital drugoj stranci sa sposobnostima,
u cilju realizacije investicijskog poduhvata. A drugo njegovo pravno
mišljenje legalizira transakciju osiguranja života na osnovu principa
nasljedstva i oporuke.
Prvi moderni razvoj islamskog koncepta osiguranja desio se u Sudanu
i Ujedinjenim Arapskim Emiratima, i to 1979. godine, a zatim u Maleziji
1984. godine. Kulminacija inicijalnog razvoja islamskog koncepta osiguranja
desila se nakon pravne odluke Evropskog vijeća za fetve o dopuštenosti
uzajamnog osiguranja. U zadnje dvije dekade, zabilježena su osnivanja
islamskih osiguravajućih društava (tekaful-osiguranja) u mnogim zemljama
svijeta, a primarno u muslimanskim zemljama. Na dalekom istoku, kao
lider razvoja tekaful-osiguranja pokazala se Malezija, koja je zajedno
sa svojom centralnom bankom (Bank Negara) uvela odvojenu regulativu
za islamsko osiguranje i bankarstvo. Ubrzo nakon toga, Singapur, Indonezija
i Bruneji su slijedili primjer osnivanja islamskih osiguravajućih društava.
Na prostoru Bliskog istoka, tekaful osiguranja razvila su se u Saudijskoj
Arabiji, Bahreinu, Iranu, Kataru, Egiptu, Ujedinjenim Arapskim Emiratima,
Jordanu, Kuvajtu i drugim zemljama. Pored ove dvije regije, tekaful-osiguranje
se uvodi i u Evropu i Ameriku. Godišnji rast tekaful-osiguranja je oko
20%. Stoga je potencijal za pružanje usluga tekaful-proizvoda u svijetu
veliki i on postaje sve veći. Danas uspješno posluju mnoga islamska
osiguravajuća društva u raznim zemljama kao što su: Bahrein, Saudijska
Arabija, Ujedinjeni Arapski Emirati, Sudan, Tunis, Bruneji, Bangladeš,
Iran, Indonezija, Malezija, Turska, zatim Au¬stralija, Bahami, Gana,
Luksemburg, Senegal, Šri Lanka, Trinidad, Velika Britanija, Sjedinjene
Američke Države, Singapur i dr.
Racionalan stav u pogledu ugovora/police osiguranja
Kao prvo i vrlo važno, polisa osiguranja (životno osiguranje ili osiguranje
imovine) ne znači osiguranje nečijeg života ili imovine od određene
sudbine već transakciju koja će pružiti određene po¬godnosti unesrećenim
ljudima u društvu. Racionalni stavovi koji stoje iza šerijatski opravdane
police životnog/neživotnog osiguranja mogu se predstaviti u sljedećih
nekoliko stavki:
- Polisa osiguranja predstavlja oblik sigurnosti za potomstvo
i imovinu, što možemo reći da je u skladu sa sljedećim hadisom:
"Zaista ti je bolje da ostaviš svoje potomstvo bogatim nego siromašnim
pa da mole druge za pomoć." (Buhari)
- Polisa osiguranja također predstavlja oblik buduće materijalne
sigurnosti za udovice i druge zavisne članove osiguranika.
Poslanik, a.s., podsticao je brigu i pružanje sigurnosti za udovice
i siročad, kao što je i kazao u sljedećem hadisu: Svako onaj ko se brine
i pomaže udovici i siromašnim, liči na borca na Allahovom putu i onom
koji posti danju a ibadeti noću..." (kao i drugi hadis gdje kaže:
Ja i zaštitnik siročeta, bićemo zajedno u Džennetu kao ova dva prsta
(sastavio je Poslanik srednji i kažiprst). (Buhari)
- Polisom osiguranja pruža se također zaštita od iznenadnih
i neočekivanih rizika s kojima se suoče neke osobe, što rezultira
u otklanjanju teškoća na ovom svijetu. Poslanik, a.s., savjetovao je
svoj ummet da otklanjaju jedni drugima poteškoće jer će biti nagrađeni
za to, pa kaže: "Ko otkloni ovosvjetsku poteškoću vjerniku, Allah
uzvišeni će od njega otkloniti poteškoću na Sudnjem danu." "Ko
god ublaži poteškoću, Allah uzvišeni će ublažiti njemu na ovom i budućem
svijetu." (Muslim)
Zaključivanjem police osiguranja čini se inicijativa ka smanjenju stope
siromaštva a samim time i doprinos zajedničkom dobru i ekonomskom prosperitetu
kao i komfornom životu na ovom svijetu. Uzvišeni Allah nas savjetuje
da Ga molimo za udoban život, pa kaže: "...Gospodaru naš, podaj
nam dobro i na ovom i na onom svijetu, i sačuvaj nas patnje u ognju."
(El-Bekare, 201)
Polisa osiguranja potpomaže razvoj uzajamne solidarnosti, pomoći zaštite
među članovima zajednice kao i osjećaj bratstva prema drugima. Takva
uzajamna solidarnost je u pravcu pozitivnog cilja kojeg je Allah, dž.š.,
postavio: "Jedni drugima pomažite u dobročinstvu i čestitosti..."
(El-Mai-deh, 2)
Zaključno, ali ne i posljednje, polisa osiguranja slična je ličnom angažiranju
ka samoodrživoj zajednici bez suočavanja nekih velikih životnih problema,
što u svakom slučaju doprinosi boljem ekonomskom blagostanju društva
i njegovom napretku. Eliminacije prepreka, problema i teških situacija,
a zamjena istih sa lagodnijim i komfornijim, upravo je kuranska formula
života: "...Allah želi da vam olakša, a ne da poteškoće imate
"(El-Bekare, 185)
Koncept osiguranja u Islamu
Uzajamna saradnja
Uzajamna saradnja je prvi princip koji Takaful promoviše u svom konceptu
poslovanja. Svi ljudi, a posebno vjernici, imaju obavezu da se uzajamno
pomažu i sarađuju u svim oblicima dobročinstva. Takvi akti uzajamne
pomoći i saradnje trebaju se proširiti i na sve članove zajednice, a
posebno na bližnje i one kojima je ta pomoć nužna (siročad, siromasi,
putnici, komšije, sugrađani i dr.). Pružanjem uzajamne pomoći vodi ka
duhovnom zadovoljstvu, oslobađanju od pohlepe i samoljublja, te, na
kraju, zasluživanju milosti i oprosta od Uzvišenog na ovom i budućem
svijetu.
Uzajamna zaštita
U prirodi svakog čovjeka je da traži zaštitu za sebe, svoje potomstvo
i imovinu koju posjeduje. Zaštita predstavlja jednu od osnovnih čovjekovih
potreba. Jedan od efikasnih načina zaštite pojedinca i društva je osiguranje.
Putem osiguranja, pojedinac se udružuje sa svima onima koji su izloženi
istim rizicima s ciljem da, na bazi uzajamnosti i solidarnosti, lakše
podnese eventualne posljedice. Stoga zaštita koja se ostvaruje osiguranjem
ima za rezultat materijalnu sigurnost od nastanka iznenadnih i neočekivanih
događaja, te ublažavanje ekonomskih, finansijskih i drugih gubitaka.
Tražiti, ali i pružati zaštitu drugim ljudima univerzalno je pravo i
obaveza svakog pojedinca i društva.
Uzajamna odgovornost
Uzajamna odgovornost, kao jedan od temelja islamskog osiguranja, predstavlja
jezgro i smisao njegovog praktikovanja. Potrebno je da se ona manifestuje
u svakom aspektu društvenog života. Primjere praktikovanja uzajamne
odgovornosti možemo naći na mnogim mjestima Kur'ana časnog i u praksi
poslanika Muhammeda a.s.. Praktikovanje uzajamne odgovornosti među članovima
društvene zajednice zabilježeno je i u prvom pisanom ustavu. Svaki čovjek
trebao bi biti aktivni član zajednice u smislu odgovornosti, saradnje
i zaštite drugih članova, a što se može ostvariti putem osiguranja.
Principi islamskog osiguranja
Principi islamskog osiguranja trebaju biti usklađeni sa osnovnim principima
islamske ekonomije i finansija, odnosno moraju biti zasnovani na Šerijatu.
U nastavku ukazaćemo na njegove osnovne principe:
1. Postojanje uzajamnog fonda, zasebnog od dioničarskog
kapitala, u koji osiguranici doniraju, odnosno uplaćuju premiju osiguranja
za željene rizike sa dobrom i čistom namjerom da zajednički doprinesu
ublažavanju finansijskih gubitaka unesrećenih članova zajednice;
2. Zabrana kamate ('Ribã),podrazumijeva da cjelokupno
poslovanje i svaka transakcija islamskog osiguranja mora biti slobodna
od kamate u bilo kojem obliku;
3. Zabrana kockanja (Mejsir), koje uključuje svaki
oblik posla u kojem novčana dobit dolazi od puke šanse, špekulacije
ili nagađanja, a ne od truda i rada (npr. plaćanje malog iznosa premije
očekujući veliki dobitak);
4. Zabrana neizvjesnosti (Garar), kao situacija u
kojoj je nešto sakriveno od druge strane, što može izazvati osjećaj
nepravičnosti i uznemirenosti, (npr. kontinuirano plaćanje premije
bez bilo kakvog povrata);
5. Poštovanje principa Šerijata, pretpostavlja obavezu
da ni jedan aspekt primjene islamskog osiguranja ne smije biti u suprotnosti
sa principima Šerijata. Ugovor o osiguranju mora biti zaključen sa
iskrenošću i čistom namjerom kako bi se ostvario željeni i očekivani
rezultat od Allaha uzvišenog;
6. Poštovanje uslova partnerstva (Mudareba), po kojem
svi osiguranici u
"Islamskom osiguranju, koji su platili određenu premiju osiguranja,
imaju pravo participiranja u višku profita koji preostaje nakon plaćenih
premija i isplaćenih šteta;
7. Poštovanje uslova investiranja (Halal), ogleda
se u preduzimanju dozvoljenih (halal) investicionih i drugih poslovnih
aktivnosti osiguravajućeg društva, odnosno onih koji nisu u suprotnosti
sa Šerijatom;
8. Postojanje Šeriiatskog odbora jeste neophodan
uslov za osnivanje i rad Takafula. Ovaj odbor ima obavezu da osigura
poštovanje principa Šerijata u svim aktivnostima Takaful osiguranja.
Proizvodi islamskog osiguranja
U praksi susrećemo dvije osnovne forme osiguranja: Opći takaful ili
islamsko neživotno osiguranje i Porodični takaful ili islamsko životno
osiguranje. U nastavku ćemo ukratko prezentirati svaku od navedenih
vrsta osiguranja.
Opći Takaful - (Islamsko neživotno osiguranje)
Opći takaful bazira se na uzajamnom fondu teberru' (donirati učiniti
doprinos) i principu mudarabe (zajedničkog učešća u raspodjeli profita).
Po ovom modelu, osiguranici zaključuju ugovor o osiguranju sa Takaful
operatorom (povjerljivim upraviteljem fonda). Iznos premije osiguranika
(učesnika) određuje se na osnovu vrijednosti imovine i rizika koji se
želi osigurati. Na taj način, Takaful operator akumulira fond koji,
od slobodnog dijela sredstava, investira u Šerijatom dozvoljene investicijske
poduhvate. Profit koji se ostvari investicionim poduhvatima biće ponovo
vraćen u uzajamni fond. U slučaju da neko od osiguranika doživi Štetu
na svojoj imovini, osiguravajuća kuća će sa računa rizika, tj. iz uzajamnog
fonda, isplatiti odštetu na osnovu visine plaćene premije, veličine
štete i gubitka kojeg je osiguranik pretrpio. Međutim, u slučaju da
ne bude Štetnih događaja koji premašuju iznos plaćene premije, uzajamni
fond registrovaće višak naplaćene premije kao i profit od investiranja
iznad iznosa isplaćenih Šteta i podijeliti ga između osiguranika i Takaful
osiguravajućeg društva na osnovu prethodno dogovorenog omjera. Ugovorom
Takafula osigurava se najčešće imovina koja je izložena riziku kao što
su automobili, kuće, poslovni poduhvati, roba, oprema i drugo.
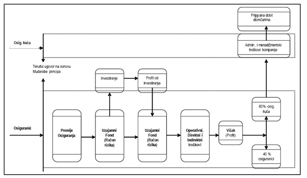
U navedenom primjeru modela Općeg Tekafula može se vidjeti generalni
proces od trenutka zaključivanja ugovora o osiguranju i plaćanja premije,
kao početka procesa do trenutka podjele profita/viška premije i drugih
prihoda u odnosu na iznos isplaćenih šteta prema osiguranicima i drugih
manipulativnih troškova. Na osnovu izračuna i procjene iznosa tehničkih
rezervi, Tekaful kompanija investira slobodan iznos u profitabilne i
šerijatski dozvoljene kratkoročne projekte. Investiranje generiše profitabilnost
što doprinosi većem višku iznosa preko isplaćeih šteta i drugih troškova.
Takav višak se dijeli na principu mudarabe, između Tekaful kompanije
i osiguranika.
Vrste Općeg Tekafula:
• Osiguranje imovine od požara i prirodnih nepogoda;
• Osiguranje od nezgode (grupno, indvidualno);
• Osiguranje od nezgode za vrijeme putovanja na 'Umru',
• Osiguranje objekata u izgradnji;
• Osiguranja strojeva od loma;
• Kasko osiguranje motornih vozila;
• Osiguranje robe u transportu
• Osiguranje od provalne krađe i razbojništva;
• Osiguranje od odgovornosti;
• Osiguranje povjerenja, novca, investicija i si.
Porodični Takaful (islamsko životno osiguranje)
Porodični takaful ili islamsko životno osiguranje, u principu, označava
ugovor u svrhu zaštite udovica, siročadi i drugih zavisnih članova porodice
od iznenadnog gubitka muža, oca ili staratelja. Takav gubitak "glave
porodice" vrlo često ima za posljedicu osiromašenje potomstva.
Posebna odlika životnog osiguranja jeste ublažavanje boli nestanka staratelja
za udovice i druge zavisne članove. Porodični takaful također predstavlja
finansijsku transakciju, slobodnu od kamate, na principu Mudarabe, baziranu
na uzajamnoj pomoći, kooperativnosti i odgovornosti prema zaštiti nemoćnih
i drugih zavisnih članova unesrećenog osiguranika od neočekivanih finansijskih
i materijalnih rizika. Druga dva vrlo važna postulata su da se islamsko
životno osiguranje bazira i na principu oporuke i nasljedstva (Mirath
i Wasiyah). To pretpostavlja da nominirani (od strane osiguranika odabrani)
korisnik u slučaju smrti osiguranika nije apsolutni korisnik osiguranja.
On je samo povjerilac koji će preuzeti koristi iz police osiguranja,
a zatim te iste koristi distribuisati nasljednicima umrlog osiguranika
na osnovu načela nasljedstva i oporuke.
Za slučaj doživljenja cijelog perioda osiguranja, osiguranik ima pravo
da potražuje i da dobije cijeli iznos uplaćene premije, uvećan za pripisanu
dobit ili bonuse koji se obračunavaju na osnovu principa Mudarabe, te
određeni procenat dividendi shodno politici poslovanja Takaful kompanije.
Međutim, ako osiguranik umre prije isteka police osiguranja, njegovi
nasljednici će dobiti do tada plaćenu premiju, uvećanu za, do tada,
pripisanu dobit, određeni procenat dividende, te posebnu donaciju ili
pomoć iz uzajamnog fonda Takaful kompanije, koja zavisi od njene finansijske
situacije.
Smrt može nastati usljed bolesti, nezgode ili nekog učinjenog nezakonitog
djela osiguranika, kao što je samoubistvo. Porodični Takaful predstavlja
dugoročni oblik sigurne štednje i dobar oblik budućeg investiranja u
finansijski sigurniju budućnost, kako svoju tako i potomaka osiguranika.
Kao razvijeni proizvod osiguranja, Porodični Takaful ima za cilj da
zadovolji osiguravajuću potrebu pojedinca i njegove porodice i društva.
U navedenom primjeru modela porodičnog Tekafula možemo vidjeti generalni
proces od momenta zaključivanja ugovora o osiguranju i plaćanja premije,
kao početka procesa do trenutka podjele profita, viška i isplata ukupno
uplaćene premije osiguranicima. U Porodičnom Tekafulu, premije osiguranja
se raspoređuje na dva računa, račun osiguranika i uzajamni račun. Ponovo
se taj isti iznos sjedinjava, i investira prema pravilima i struci osiguranja.
Investicija generiše profit na uloženi iznos. Podjela profita vrši se
između Tekaful kompanije, zatim računa osiguranika i uzajamnog računa
kao što se navodi i gornjem primjeru modela. Svaki eventualni višak
u kontu rizika, ili uzajamnom fondu, pripisuje se osiguranicima. Osiguranici
takođe dobijaju i svoj ukupan iznos sa svog računa koji se uvećava za
iznos profita od investicije. Da bi se omogućio ovakav proces, osiguranje
se zaključuje na duži vremenski period od deset pa na više godina.
Posebno treba istači da investiranje akumuliranog novca životnog osiguranja
mora biti profitabilno, sigurno i šerijatski dozvoljeno što će omogućiti
veću korist svim ugovornim stranama. U okviru ovog koncepta nije teško
zaključiti da račun osiguranika služi za akumuliranje fonda i štednje,
a uzajamni račun za plaćanje odštete u slučaju smrti osiguranika.
Generalno kazano, Porodični Tekaful predstavlja dugoročnu investiciju
i ličnu štednju. U slučaju smrti osiguranika prije isteka perioda police
životnog osiguranja, Tekaful kompanija isplaćuje korist nasljednicima
osiguranika kako slijedi :
• Ukupan iznos uplaćene premije sa računa osiguranika od dana zaključenja
police do dana smrti, zatim, udio u dobiti od investiranja;
• Ostatak neplaćenih premija osiguranja koje bi osiguranik platio u
slučaju da je doživio istek police, izračunatih od dana pristupanju
osiguranika u osiguranje do datuma isteka police osiguranja;
U slučaju da osiguranik doživi kraj police osiguranja, ukupna korist
osiguraniku isplaćuje se na sljedeći način:
• Ukupan iznos plaćene premije na račun osiguranika tokom cijelog
perioda osiguranja, zatim njegov udio u dobiti od profita investiranja;
• Neto višak pripisan osiguranicima, kao dodatni poklon Tekaful kompanije;
U slučaju da osiguranik želi prekinuti osiguranje nakon izvjesnog perioda,
ukupna korist
osiguraniku u smislu otkupne vrijednosti police isplaćuje se na sljedeći
način:
• Ukupan iznos uplaćene premije do momenta raskida ugovora o osiguranju
sa računa osiguranika zajedno sa pripisanim profitom do tog momenta
na osnovu uplaćene premije na ovom računu;
• Osiguranik neće dobiti nikakav povrat niti dobit iz Uzajamnog računa;
Modeli Takaful društava u svijetu
U modernom svijetu poslovanja, danas susrećemo tri osnovna modela takaful
društva: mudara model ( čisti ili modifikovani) wakala i mix model.
Osnova čistog mudaraba modela odnosi se da takaful operatoru pripada
samo dogovoreni procentualni dio od investiranja, dok sav višak preko
uzajamnog fonda vraća se osiguanicima.
U mudaraba modifikovanom modelu, takaful operator, pored procentualnog
dijela od investicija, učestvuje i u višku preko uzajamnog fonda.
Wakala model se zanisva na naknadi koju Takaful operator naplaćuju prilikom
zaključenja svake police, investicije i višaka iz uzajamnog fonda.
Optimalni model i model koji se danas najviše koristi u svijetu jeste
mix model između mudarabe i wakale. Centralna ideja ovog modela jeste
čista segregacija između osiguranika i dioničara fonda, kao kompanije
operatora čije je uloga da upravlja premijskim fondom u ime njih. Shodno
tome, Takaful kompanija ima dva fonda: diničarski fond i premijski tj.
uzajamni fond. Tako se u ovom modelu, Wakala model koristi se za aktivnosti
preuzimanja rizika, a Mudaraba za investicije fonda.
Mogućnost primjene Takafu-a u BiH
Prijedlog za razvoj Tekaful-a u BiH
Cilj ovog prijedloga jeste da se izvrši analiza tržišta osiguranja i
njegovog okruženja da bi se podstakao interes i privuče međunarodni
partner koji će da osnuje osiguravajuću kompaniju koja se bazira na
Takaful-u u Bosni i Hercegovini.
Poslovno okruženje u BiH
U vrijeme uvođenja i razvoja demokratije u BiH, koncepta civilnog društva
i tržišne ekonomije, ali zasnovanog na modernoj zakonskoj regulative
pravnih lica i javnih kompanija, donešen je novi zakon o Osiguranju
lica i imovine. Postoje dvije glavne distinkcije ovog novog zakona;
prva je ta što je novi zakon za osiguravajuće kompanije usklađen sa
regulativom modernog evropskog zakona o osiguranju, i druga je ta što
je ovaj zakon objedinio tržište osiguranja dva glavna entiteta u državi.
Poslovno okruženje u BiH postaje bolje, sigurnije, naklonije za nove
biznise. Svake godine, noviji investicijski poduhvati postaju veći,
lokalno i na međunarodnom nivou. Izgradnja autoputeva, hidroenergetskih
centrala, razvoj turizma, stabilno političko okružeje, zaštita zakonom,
i ostali slični investicijski projekti čine BiH veoma atraktivnim odredištem
za buduće investicije.
Makroekonomski indikatori:

Finansijski sektor
Ukupna imovina finansijskih institucija u finansijskom sektoru u 2006
godini je bila 9,65 milijardi EUR-a, i stastojala se iz sljedećih udjela:
banke 80,69%, investicijski fondovi 8,23%, lizing kompanije 4,57%, sektor
osiguranja 4,73% i mikrokreditne organizacije 2,77%
Pregled tržišta osiguranja:
Vrijednost premije
Prosječni porast premija kroz 2002-2005 godinu je 9,25%. Međutim u 2007
godini porast premija je bio 15%. Zbog toga postoji i dalje veliki potencijal
u obje vrste osiguranja (životna i neživotna). Sljedeća tabela pokazuje
vrijednost premije kroz godine:
Ključni igrači na tržištu osiguranja
Ključni igrači u neživotnim osiguranjima su Sarajevo osiguranje d.d.,
BSO, Croatia, Euroherc, Triglav, Uniqa, itd. S druge strane ključni
igrači u životnim osiguranjima su Grawe, Merkur, Croatia, BSO itd.
Veličina tržišta
Ukupna populacija u BiH je oko 3,8 miliona, dok je bošnjačka (većinski
muslimanska) populacija oko 2 miliona. Predpostavlja se da od ovih 2
miliona nisu svi u potpunosti posvećeni vjernici tako da se potencijal
tržišta mora uzeti sa rezervom. Tom zakljućku doprinosi i činjecina
da svijest građana BiH o važnosti osiguranja, bilo da se radi o tradicionalnom
ili alternativnom, nije na zavidnom nivou. Treba naglasiti da potencijalni
korisnici Takafula nisu samo pripadnici islaske vjeroispovijesti, nego
i svi oni koji ovaj sistem smatraju povoljnim.
Sastav proizvoda i usluga
Životna osiguranja:

Kao što je očigledno, veoma je mali udio u ukupnoj premiji životnih
osiguranja, stoga postoji izvrstan potencijal za povećanje i razvoj
linije proizvoda životnog osiguranja. Poseban potencijal postoji u osiguranju
od ozljeda, pošto postoji rastući trend svijesti o potrebi ovakvog tipa
osiguranja u organizacijama i kompanijama. Iako je zdravstveno osiguranje
jednim djelom pokriveno od strane države, dodatni proizvodi ovakvog
tipa osiguranja i dalje imaju izraziti potencijal. Što se tiče životnog
osiguranja, mnogi ljudi ne polažu mnogo nade u državne penzije i preuzimaju
ozbiljne korake kako bi imali životno osiguranje jednim dijelom kao
osiguranje, a drugim kao i neki vid štednje.
Ne životna osiguranja:

Kao što možemo vidjeti, najveći udio ima Osiguranje od auto-odgovornosti,
zbog toga što je obavezno. Međutim postoji veliki potencijali u ostalim
vrstama osiguranja kao što su kasko osiguranje, posebno sa povećanim
brojem Lizing kompanija i ostalih finansijskih institucija koje pružaju
povoljne kamate za nabavku vozila. Zaštita od požara i ostali vidovi
zaštite imovine od raznih šteta također imaju znatan potencijal za napredak.
Potencijal za tržište Takafula
Pošto trenutno ne postoji nijedno osiguravajuće društvo koje posluje
po principima Takaful osiguranja u BiH, potencijal što se tiče veličine
tržišta je ogroman, i prostire se kroz čitavu državu. Nadalje, potencijal
za Takaful osiguranje može se realistično sagledati kroz sljedeće činjenice:
• Potreba za proizvodima Takaful osiguranje je velika, zbog toga
što ne postoji mogućnost u BiH nabavke takvih proizvoda koji se baziraju
na principima islamskog osiguranja.
• Značajna veličina potencijalnog tržišta osiguranja u zemlji sa muslimanskom
populacijom od oko 2 miliona
• Niska mogućost penetracije postojećim proizvodima osiguranja na tržištu,
čini ambijent za razvoj takaful proizvoda značajnim
• Stabilan rast tržišta osiguranja u posljednjim godinama
• Atraktivni iznosi premija u 2007 godini (200 miliona EUR-a)
• Gap u tržištu osiguranja koji mogu “popuniti” proizvodi Tekaful osiguranja
• Postojanost kvalificiranog kadra i iskusnih profesionalaca
• Kooperacija i poslovni odnosi sa BBI bankom (bankom koja posluje po
islamskim principima)
• Podrška, kooperacija, i sigurno tržište koje obezbjeđuje islamska
zajednica BiH
Zakonska regulativa i kapitalni zahtjevi
Osiguravajuću kompaniju mogu osnovati pravno lice, pojedinci, partnerstvo
sa pravnim licima ili pojedincima iz inostranstva.
Agencija za nadzor Osiguravajući kompanija može izdati licencu za osiguravajuća
društva koja se bave odvojeno djelatnostima životnog i neživotnog osiguranja.
Zahtjevi kapitala za osnivanje osiguravajućeg društva za životno osiguranje
je: 1,5 miliona eura, a za neživotna osiguravajuća društva – 2,5 miliona
eura. Za osnivanje Reosiguravajuće kompanije potrebno je 1,5 miliona
eura.
Zaključak
U posljednje vrijeme, na globalnom tržištu osiguranja, razvija se koncept
Takaful islamskog osiguranja. Ovim se nastoji omogućiti muslimanima-vjernicima,
ali i drugim zainteresovanim korisnicima, da svoje aktivnosti u segmentu
osiguranja mogu realizovati u skladu sa islamskim principima, principima
islamske ekonomije i finansija, odnosno principima Šerijata. Tako je
u posljednjih dvadesetak godina došlo do dinamičnog razvoja Takful osiguranja
ne samo u muslimanskim zemljama. Danas u preko 27 zemalja svijeta, pored
konvencionalnih, posluju i islamske osiguravajuće kuće. Dinamika rasta
ovog sektora je impresivna, dostižući prosječnu godišnju stopu rasta
od 20%. Mnoge poznate i ugledne osiguravajuće kuće na Zapadu u razvoju
ovog segmenta osiguranja vide i svoju poslovnu šansu.
Pravnu osnovu osiguranja u islamu nalazimo u njegovim primarnim i sekundarnim
izvorima. Brojni su ajeti u Kur'anu i hadisi u Sunnetu Poslanika a.s.,
koji ukazuju na potrebu, ali i pravnu osnovu razvoja sistema osiguranja.
Njegova konceptualna osnova nalazi se u potrebi uzajamne saradnje, zaštite
i odgovornosti zasnovane na osnovnim principima islamske ekonomije i
finansija, odnosno Šerijata. Ovi principi iz osiguranja nastoje: eliminisati
kamatu, kockanje i pretjeranu ili nesrazmjernu neizvjesnost, promovisati
uzajamnost, partnerstvo, investiranje na halal način i u halal projekte,
uz poštovanje Šerijata čiju primjenu kontroliše obavezni Senjatski odbor.
U dosadašnjem razvoju Takaful islamsko osiguranje prošlo je kroz nekoliko
razvojnih faza. Razvijeni su i specifični proizvodi ili modeli tzv.
općeg ili islamskog neživotnog i porodičnog ili islamskog životnog osiguranja.
Na kraju, rezultati istraživanja ukazuju na dosadašnji dinamičan razvoj,
ali i potencijale budućeg razvoja Takaful islamskog osiguranja u Evropi.
Uzimajući u obzir otežavajuće okolnosti, nerazvijenost domaćeg tržišta
osiguranja, ali i šanse za njegov razvoj, možemo zaključiti da postoji
prihvatljiv tržišni potencijal za razvoj Takaful islamskog osiguranja
na finansijskom tržištu Bosne i Hercegovine.
LITERATURA
Hadžić dr. Fikret, Avdić Enver, dipl. oec, Zbornik radova Ekonomskog
fakulteta u Sarajevu br. 29/2009
Takvim, Rijaset Islamske Zajednice U Bosni I Hercegovini Sarajeva
1429/2008. za 2009. 1430/1431. god. po H.
Proposal for Takaful Business Opportunity in Bosnia and Herzegovina,
Enver Avdić, Sarajevo, March 2008
Ma`sum, Mohd. Billal, Islamic and Modern insurance, Ilmiah publisher,
Kuala Lumpur, 2003.
Mohamad, Ahmad Ibrahim, The Philosophy of Islamic Insurance – Shariah
concepts and Principles, Kuala Lumpur 2002.
PROCITAJ
/ PREUZMI I DRUGE SEMINARSKE RADOVE IZ OBLASTI:
|
|